
400-8616-826

NV065A系列語音芯片是廣州九芯電子科技新推出的一款適合工廠量產型的工業級OTP語音芯片。它具有成本低,性能穩定,音質高,控制方便,電路簡單等諸多顯著優點。NV065A的推出,以近似于當前業界掩膜的價格,但無小量的限制,彌補了目前產業界的一個不足,適合低成本快速投產,快僅需一天即可出貨。
NV065A是一款性能穩定的語音芯片,無需任何外圍電路,在極其惡劣的噪聲環境下都可正常工作,它具有寬泛的耐溫和耐壓范圍,正常工作范圍寬達1.8V~5.5V,彌補了目前市面上語音芯片抗干擾能力較差的缺陷。
NV065A系列語音芯片有一組PWM輸出口,可以直推0.5w喇叭,音質清晰。內置LVR復位,無需外加復位電路。內置精確的內阻頻率振動器(大僅+-1%的誤差),無需外接電阻。NV065A一個很明顯的優勢是OTP燒錄程式可以和MASK掩膜無縫對接,也就是說,產品前期試產階段用戶可以OTP試產,試產成功后進入大規模生產時,可以直接按OTP樣品投產MASK掩膜以降低成本,客戶無需二次確認樣品
NV065A系列語音芯片具有多種按鍵觸發方式,且可以輸出多種形式的電平信號,可以設定按語音的起伏節奏變化。另外NV065A支持主控MCU一線串口控制,可以任意控制多段語音觸發。
NV065A系列語音芯片具有多種實用的封裝形式:DIP8、DIP14、SOP8等,外圍電路僅需一電源耦合電容即可,工作穩定,寬泛的工作電壓,超低的待機功耗以及寬耐溫性能都使NV065A系列語音芯片在廣泛的應用領域中擁有的性價比優勢。

★OTP存儲格式,生產周期快,最快僅需一天,下單無最小量限制;
★靈活的多種按鍵操作模式以及電平輸出方式供選擇(邊沿按鍵觸發、電平觸發、隨機按鍵播放、順序按鍵播放);
★簡單方便的兩線MCU串口控制方式,用戶主控MCU可控制任意段語音的觸發播放及停止,帶BUSY忙信號輸出;
★可以設置上電循環播放、上電播放一次等功能;
★可以驅動馬達,BUSY忙信號輸出可以設置播放高電平,播放低電平,跟隨音樂節奏閃爍等等多種方式輸出;
★語音時長10秒、35秒、65秒、80秒、115秒;
★內置一組PWM輸出器可直推0.5W喇叭;
★內部有精準RC震蕩,誤差1%左右;
★靈活的放音操作,通過組合可節省語音空間,最多可播放128個語音組合;
★音質優美,性能穩定,物美價廉;
★內置LVR 1.5V自復位電路,保證芯片正常工作;
★DIP8,DIP14,SOP8,SOP14,以及COB五種封裝可供選擇,使用方便,應用靈活;
★外圍電路簡單,僅需一調節電容;
★工作電壓范圍:1.8V~5.5V;
★靜態電流:2uA;
★芯片的工作電流在10mA--150mA之間,電流大小和音量大小正比關系;

NV065A系列語音芯片具有豐富的控制方式。它分為按鍵控制模組和MCU一線串口控制模式。其中按鍵控制模組分為ON/OFF控制、脈沖可重復觸發、脈沖不可重復觸發、電平保持觸發、電平非保持觸發、DOWN下一首、隨機段觸發。當IO口被分配為MCU一線觸發時,不能同時作為按鍵來觸發。
按鍵控制模式
所定義的管腳可以直接觸發芯片放音,即每一個管腳可控制播放一段語音。每個開關的觸發方式可單獨設置,按鍵控制模式的防抖動時間為17ms。
端口的分配

備注:每個開關的控制方式都可以單獨設定,具體觸發方式請參閱“觸發時序圖”。
MCU一線串口控制模式
4.2.1、端口的分配
| 封裝形式 | 管腳 | |||||||
| IO3 | IO2 | IO1 | OKY2 | OKY1 | ||||
| DIP8/SOP8 | ---- | ---- | ---- | ---- | ---- | RST | ---- | DATA |
| DIP14/SOP14 | ---- | ---- | ---- | ---- | ---- | RST | DATA | ---- |
備注:8腳封裝的只有32個地址,超過32個地址的需要選型14腳芯片。一個DATA腳只能控制32個地址。超過32個地址需要2個DATA腳,即需要連接IO1,OKY1,OKY2。
4.2.2、串口時序圖

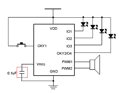
應用電路
按鍵控制電路圖

(圖一)
(圖二)
MCU一線控制電路圖

備注:NV065A DIP8或者SOP8封裝DATA口為OKY1,DIP14和SOP14為OKY2。

NVA系列語音芯片可適于各種語音提示的場合,如:血壓計、考勤機、血糖儀、醫療器械、按摩器、足浴盆、門鈴提示器、兒童玩具、語音報警器、汽車電子、小家電、念佛機、游戲機、工藝禮品、智能鎖(指紋鎖,密碼鎖,刷卡鎖)、掃碼機等等。
